Explication
11. Hypoglycémie
11. Hypoglycémie
Télécharger (PDF)11. Hypoglycémie
Télécharger (PDF)
Lorsque le diabète est bien équilibré, il est normal d’avoir 2 ou 3 hypoglycémies par semaine. Dans la plupart des cas, l’enfant exprimera ses signes les plus fréquemment ressentis. L’enseignant doit les reconnaître et être préparé à réagir. Pratiquement, il faut toujours avoir à disposition un paquet de sucres et / ou une boisson sucrée en réserve. Il faut toujours prendre l’enfant au sérieux ! Dans le doute, considérez les signes présents comme une hypoglycémie.
Dans ce cas, voilà ce qu’il faut faire :
• ne laissez pas l’enfant seul
• donnez immédiatement la quantité de sucres adaptée à l’enfant
• assurez-vous que l’enfant les mange rapidement ou aidez le à les prendre
• laissez le se reposer pendant 15 minutes (assis)
• si possible, mesurer sa glycémie au bout du doigt
• il peut reprendre le sport après avoir mangé une collation
Cette procédure suffit à faire disparaître totalement l’hypoglycémie dans la très grande majorité des cas. Tenez compte de la fatigue et de la difficulté de concentration que peut engendrer une hypoglycémie.
Symptômes d'hypoglycémie, comment reconnaitre un malaise
Que faire en cas de malaise
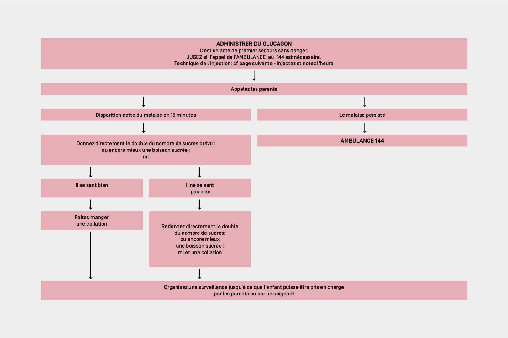
Si l'enfant est inconscient, qu'il refuse d'avaler quelque chose de sucré ou qu'il vomit
ATTENTION
Dans des situations extrêmement rares, il se peut que l'hypoglycémie soit importante. Ne restez pas seul-e, chercher du renfort ou appelez le numéro d'urgence de l'unité de diabétologie de l'enfant.
Explication
ped_diab_01_16
Rue du Bugnon 46
1011 Lausanne